I’m currently working on a video game with a friend. We need to make some 3D assets, and Blender seemed like the best software to use for that.
Now with that said, I haven’t used Blender in while, and as a result, I totally forgot how to use it.
But! Now is a good time to get back into it by making a donut. Like many Blender newbies, I flocked to YouTube to follow Blender Guru’s tutorial.
At the end of the this tutorial video, he shows his users how to light a monkey on fire (it’s not as bad as it sounds)!
However, I was struggling with this part because my version of Blender (2.83) does not cooperate as nicely as the Blender Guru who’s using version 2.80.
But I think I figured it out! Below are my insights:
1. Press Shift-A on keyboard* > Mesh > Monkey
I also deleted the cube that comes with a new project
*Alternatively, if you’re not using a keyboard you can go to the “Add” button at the top of the Viewport

2. Make sure Monkey (aka Suzanne) is selected by clicking on it in the Viewport
You can tell if the Monkey is selected because there’s an orange outline on it

3. Press F3 on keyboard* > type in Smoke > click on Quick Smoke
*Alternatively, you can go to the top of the Viewport and go to the Edit tab > Operator Search

4. Select the Monkey > “Physics Properties” tab in the Properties editor > Settings > Flow Type > Fire + Smoke
For Flow Type, “Smoke” is selected by default

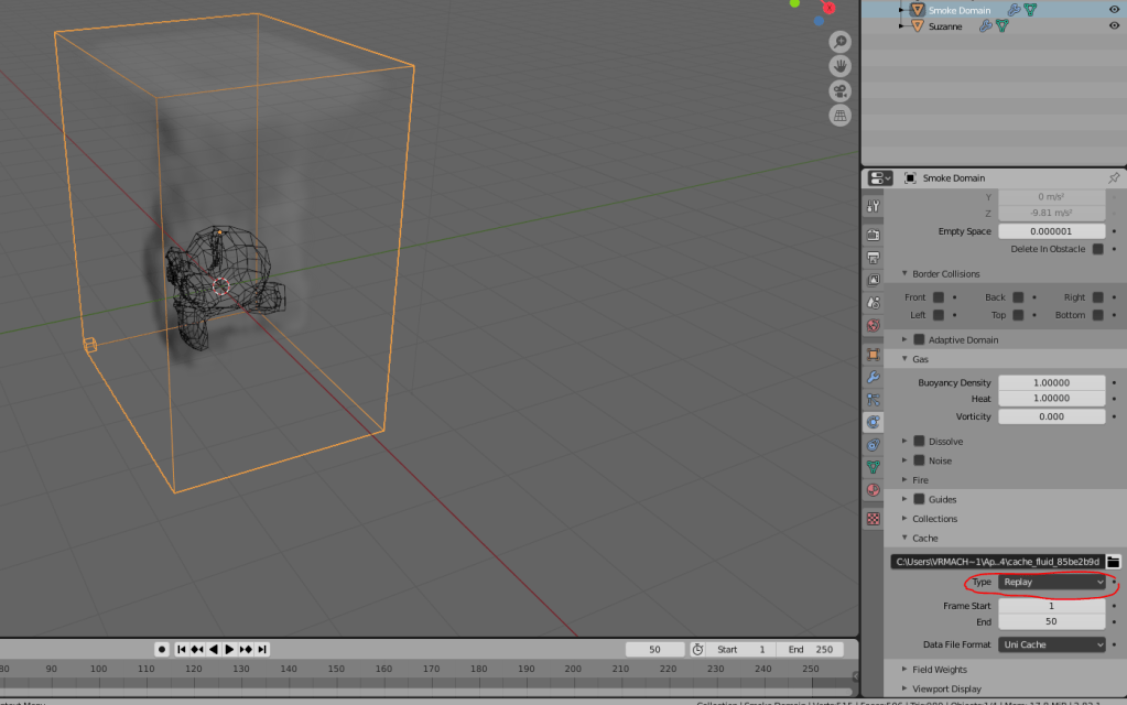
4. Select Smoke Domain
You can either click on the box in the Viewport

Or you can click on “Smoke Domain” in the Outliner

6. Physics Properties > Cache > Type > Replay > Click on Replay


7. (Optional) Change final frame to 50 in the Timeline
Or to whatever default value you saw in the Frame end under the Cache from Step 6.
This is to shorten the amount of time it takes for the animation to play.

8. Press Play in the Timeline and let the animation play through
And hopefully once the animation replays once, you should see the monkey light up in flames!

But what if I don’t see any smoke or flame whatsoever? All I see is the Monkey and the Smoke Domain box

I had this happen to me. I fixed it by restarting Blender.